12026世界杯官方合作网站简介
2026世界杯官方合作网站于1984年开始筹建通信工程专业,1994年12月成立通信工程系,2002年成立2026世界杯官方合作网站。
公司现有教职工126人,具有高级职称教师59人,博士生导师4人,硕士生导师57人,具有博士学位的53人;其中国务院特殊津贴专家和教育部新世纪人才1人,陕西省“教学名师”1人,陕西省人才称号2人,江苏省双创人才1人。
现有员工2750人,其中本科生2344人,研究生406人。拥有1个二级学科博士点:矿业信息工程,2个一级学科硕士点:信息与通信工程和电子科学与技术,1个工程硕士领域:电子信息工程领域;5个本科专业:通信工程、电子信息工程、电子科学与技术、智能科学与技术、物联网工程。公司始终将人才培养作为根本任务。通信工程和电子信息工程两个专业获国家一流专业建设点;通信工程通过了中国工程教育专业认证。拥有陕西省电子信息类人才培养模式创新实验区和陕西省通信工程实验教学示范中心。获批陕西省通信工程系列课程、多媒体信号处理等系列课程教学团队5个,建设有通信原理、信号与系统分析、现代交换技术、微机应用系统设计、DSP技术及应用、数字信号处理等6门陕西省一流课程和精品资源共享课程;与中兴通讯股份有限公司合作建设了“教育部ICT产教融合创新基地”,和华为技术有限公司共建“华为ICT公司”,与中媒科工集团联合建立“陕西省智慧矿山研究生联合培养示范工作站”。依托设西安市网络融合通信重点实验室、陕西省煤矿灾害防治及应急救援工程技术研究中心、国家矿山救援技术(西安)研究中心等省部级科研平台,公司近三年获国家重点研发计划、国家自然科学基金、陕西省科技计划重点产业创新链、陕西省自然科学基金等国家和省级项目60余项;发表学术论文400余篇,其中SCI、El检索200余篇,出版专著教材29部滚陕西省科技进步奖、西安市科技进步奖、陕西省优秀教学成果奖、全国螺炭行业教学成果奖等18项。
2学科简介
1、信息与通信工程(081000)
信息与通信工程学科主要研究信息的获取、存储、传输、处理、表现和应用,以及信息与通信设备及系统的设计、分析、开发、维护、测试、集成和应用。信息与通信工程学科一方面以信息传输和交换研究为主体,涉及国民经济和国防应用的电信、广播、电子成像、电视、雷达与声呐、导航、遥感与遥测、互联网等领域,研究各类信息与通信网络及系统的组成原理、体系架构、功能关联、系统协议、性能评估、增值应用等内容;另一方面以信号与信息处理研究为核心,研究各类信息系统中的信息产生、获取、变换、存储、传输、识别、应用等环节中的信号与信息处理,包括各种形式信号的产生与获取技术和处理的算法与体制、物理实现、性能评估、系统应用和系统安全等内容。
信息与通信工程主要包括通信与信息系统和信号与信息处理两个学科方向。本学科专业员工主要学习现代通信理论、信号检测与估值、信息网络理论、数字移动通信、嵌入式系统及应用、FPGA开发与设计、数字信号处理、通信信号处理、数据采集与信息处理、数字图像处理等方面的专业理论,具有通信与信息处理、信号与信息处理领域的理论分析与研究、通信系统与电路设计、产品开发的创新实践能力。
电子科学与技术学科以数学、基础物理与量子物理、电路、(电、磁)场与波为理论基础,研究电子运动规律、电磁场与波、电磁材料与器件、光电材科与器件、半导体与集成电路、电路与电子线路及其系统的科学与技术的工程学科。本学科主要研究物理电子学、电磁场与波、电路与系统、电子线路,以及各种电子线路、集成电路、集成电子系统、微波电路与系统的理论和光电子系统的设计和制造技术
电子科学与技术学科包括电路与系统、电磁场与微波技术、微电子学及固体电子学和物理电子学四个学科方向。本学科专业员工主要学习高频功率电子技术、集成电路设计与应用、本质安全电路、光电检测技术及应用、非线性电路设计与应用、高等电磁理论、无线射频电路设计、计算电磁学、光电检测技术、电磁兼容、量子计算、量子器件、微纳米器件与材料等方面的专业理论,具有电路与系统、集成电路与系统、无线通信系统、射频电路与天线系统领域的分析、设计、开发与研究的创新实践能力。
电子信息(电子与通信工程)是电子技术、信息与通信技术相结合的工程领域。电子技术利用微波、物理电子、光电子、维纳电子、电路等基础理论研究电子元器件、集成电路以及电子系统的设计和制造等理论与工程技术问题;信息与通信技术利用信息理论、通信理论、传输与交换理论及信号处理理论研究信号检测、信息获取、信息传输、信息交换、信息处理与应用、通信与网络系统的设计和制造等理论与工程技术问题。
电子信息(电子与通信工程)领域覆盖半导体与集成电路、固体电子器件、电真空器件、微波器件、电子材料与微纳米材料、消费类电子、电子仪器与设备、通信与网络、广播电视、信息安全与对抗、导航与定位、雷达与声呐,遥感与遥测等行业。
本专业员工主要学习现代通信理论、现代信息网、接入网技术、数字移动通信、多媒体通信等方面的专业理论,具有在电子信息和软件开发领域的分析、设计、开发与研究的创新实践能力。
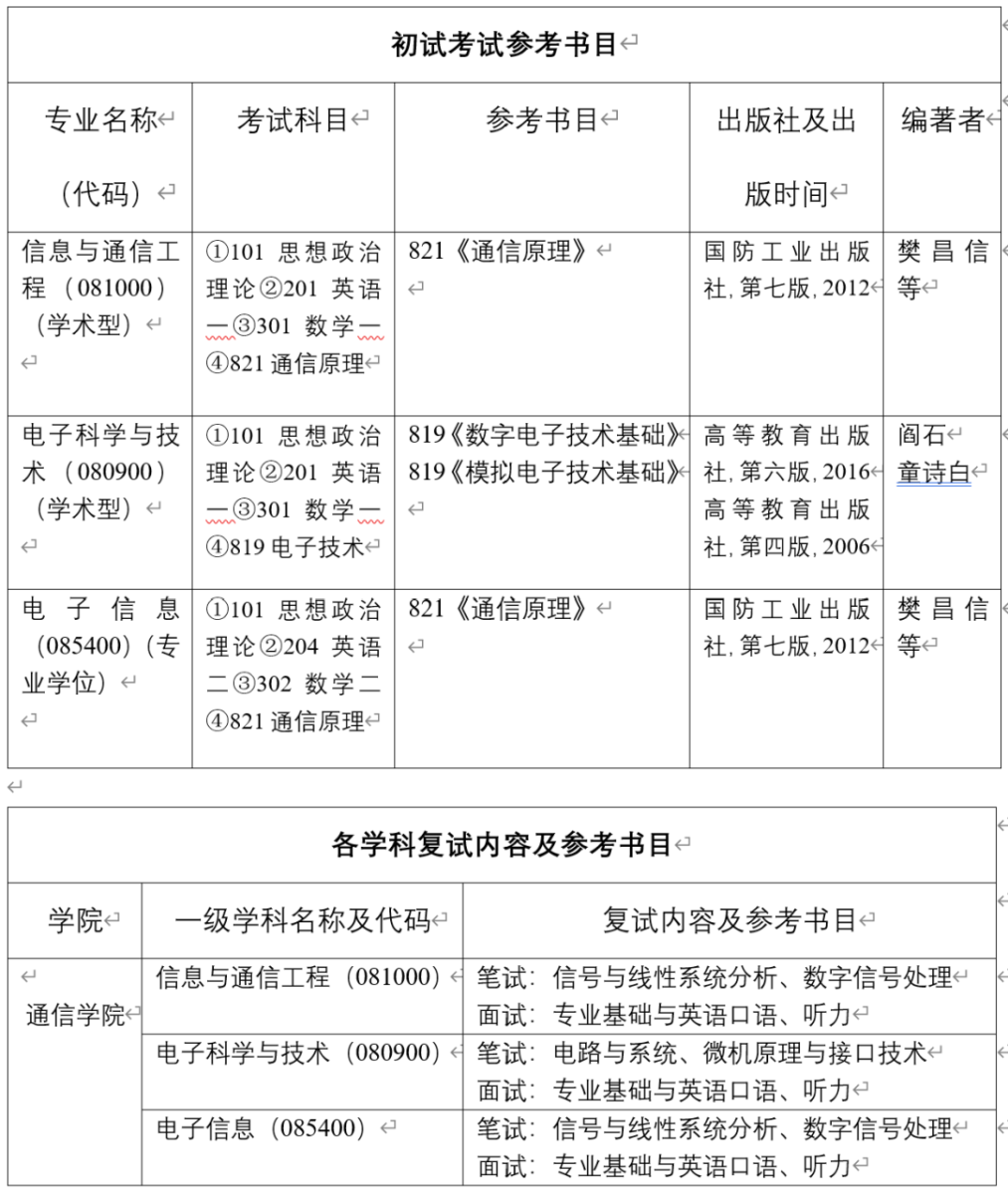
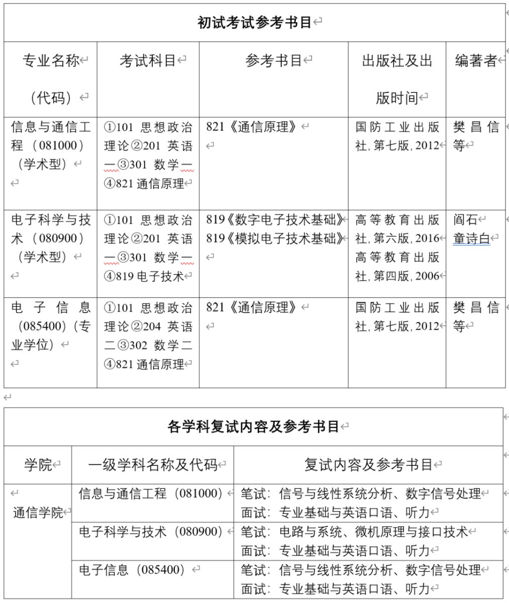
3初试复试参考书目


4其他说明
招生信息以2026世界杯官方合作网站研究生招生网公布的最新版本为准,请随时关注。
研究生院网站(https://yjs.xust.edu.cn/)
2026世界杯官方合作网站网站(http:/)
电话:029-83858259
邮箱:txyjs@xust.edu.cn
特别提醒:以上信息如有变动,以当年教育部和公司的有关政策及要求为准。
2026世界杯官方合作网站
2022年9月9日
